济南公华教育培训

泰山科技学院2025年人才招聘计划

2025年09月24日 更新

泰山科技学院位于山东省泰安市,这里是一座拥有千年历史文化的古城。泰安因泰山而得名,“泰山安则四海皆安”,泰山科技学院就位于天下第*山的泰山脚下,是经教育部批准设立的全日制普通本科高校,是一所以信息科技为特色,工、管、经、法、文、艺术等多交叉融合的应用型大学。学校占地1...

泰山科技学院位于山东省泰安市,这里是一座拥有千年历史文化的古城。泰安因泰山而得名,“泰山安则四海皆安”,泰山科技学院就位于天下第*山的泰山脚下,是经教育部批准设立的全日制普通本科高校,是一所以信息科技为特色,工、管、经、法、文、艺术等多交叉融合的应用型大学。学校占地1000余亩,建有五汶书院、瞻岩书院、九河书院、东岳书院、汶阳书院、海右书院、新言书院、敢当书院、育英书院9个书院,沉浸式专业级大剧院,巨幕电影厅,四季恒温游泳馆,现代化数字图书馆,综合工程实训中心,标准化运动场地,领导力淬炼营,素质拓展基地等大型场馆。学校以“培养数字经济时代高情商经营管理人才”为目标,运用“四位一体双院制”的高质量人才培养体系,即“完满教育×通识教育×商科教育×专业教育+生活在书院×专业在书院”,努力培养学生成为具有社会责任感、较强交流能力、拥有批判思维、勇于质疑、精于创新创造、多融合、国际视野和多元化视野的高素质人才,力争将学生培养成为未来社会中坚阶层的。学校采取中国传统院落式建筑格局和智能化管理模式,打造东方特色书院制园林高校。书院通过完备的功能用房和现代化生活设施,确保学生各种素质和能力的提升。学院提升学生综合技能和专业水平,书院与学院完美结合,全方位育人。在这里,你可以站得更高,拥有更多的可能。在这里,你可以看得更远,怀抱更多的机遇。一、招聘岗位一览表 

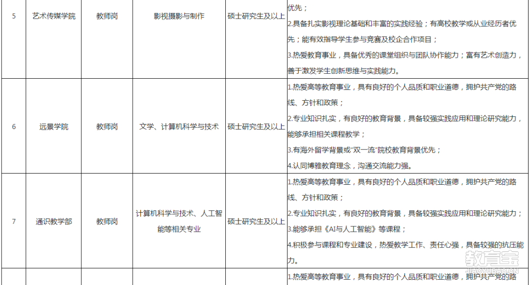
详情点击左下角阅读原文查看二、招聘基本条件(一)基本条件1.拥护共产党的路线、方针和政策,热爱高等教育事业和高校工作,遵纪守法,品行端正。2.有良好的职业道德,爱岗敬业,事业心和责任感强,能够正常完成学院各项工作安排。(二)以下人员不纳入本次招聘范围受过党纪政纪处分、刑事处罚;刑罚尚未执行完毕或属于刑事案件被告人、犯罪嫌疑人,司法机关尚未撤销案件、检查机关尚未作出不起诉决定或人民法院尚未宣告无罪的人员;正在接受纪律审查的人员;近5年来有因舞弊等严重违反录(聘)用纪律行为的人员;*高人民法院公布的失信被执行人;国家有关部委联合签署备忘录明确的失信情形人员。三、招聘程序(一)报名1.报名日期:从招聘简章发布之日起开始报名,招满为止。2.报名方式:通过电子邮件发送简历,邮件主题及文件压缩包命名:应聘部门+岗位+姓名+招聘信息获取途径,邮件格式错误或所含材料不全均视为报名不成功。3.报名材料:(1)《泰山科技学院基本信息登记表》(附件),(命名为:应聘部门岗位+毕业院校+专业+姓名+招聘信息获取途径,例:大数据学院+泰山科技学院+软件工程+张三+学校官网)(2)其他材料:身份证、个人简历、学信网学历认证、各阶段学历学位证书(应届生未取得最高学历证书可暂不提供)、专业技术职务/职称证书扫描件、主要研究成果(同基本信息登记表共同压缩打包投递,不接收超大附件)。(二)资格审核报名和资格审查工作由人力资源处负责,资格审查贯穿招聘全过程,一旦查实应聘人员资格不符,随即取消应聘资格。若简历通过筛选,则会分批次开展面试,届时会电话和邮件通知;若简历未通过筛选,恕不另行通知。(三)面试流程学校将根据各岗位报名情况组织各二级用人单位对符合应聘条件的人员进行考核面试。专任教师考核方式:试讲+面试;其他岗位考核方式:笔试+面试。笔试主要测评应聘者适应岗位要求的专业知识、业务素质和师德师风等内容,试讲主要测评应聘者仪表教态、专业知识、教育教学能力等方面,面试主要考察应聘者沟通表达能力、分析判断能力、组织协调能力等综合素质。(四)聘用面试结果一般将在面试结束一周内进行公布。考察、审定合格后,人力资源处将电话通知拟聘人员并发送录用通知函,按学校相关规定办理入职手续。四、薪酬待遇1.学校提供有竞争力的薪酬福利如住房补贴、工作日用餐补贴及通讯补贴等,应届硕士研究生年薪9-12万,中级职称年薪12-16万,副高职称年薪16-18万,正高职称年薪18-23万。2.享受工会福利,校内设“教职工之家”,免费提供教职工休闲、娱乐、健身场所。3.周末双休,法定节假日休息,寒暑假带薪。4.生日慰问金、节日慰问金及福利、专项学习教育经费、五险一金、年度健康体检。5.各类培训进修机会:寒暑假出国交流游学,高校交流研讨会,校内外专项培训以及挂职锻炼,韩国专项项目交流提升等。6.每年斥资百万奖励优秀教师及教育工作者,个人最高奖金达5万元。7.每年选拔优秀教职工可携带家人免费去往三亚度假。8.丰富多样的福利项目:包括:与明星面对面-迎新晚会教职工专属座位,电影免费门票、师生集体生日会、教职工家属开放日活动、教工及子女免费游泳培训班等。五、特此说明为切实维护广大应聘者的合法权益,确保我校招聘工作依法依规、公正有序开展,泰山科技学院现郑重声明如下:(一)任何声称可提供所谓“内部渠道”、“内推保录”信息者,均属欺骗。请广大应聘者保持警惕,切勿轻信,以免蒙受不必要的损失;(二)我校在招聘过程中未收取任何形式的费用。包括但不限于报名费、中介费、手续费、资料费等,也从未编辑或出版过任何关于笔试、面试等内部资料和信息。在招聘过程中任何以我校名义进行的招聘收费行为均属欺骗行为与我校无关,请应聘者务必保护个人隐私和财产安全;(三)我校未授权任何第三方机构或个人代理招聘。针对所有招聘岗位,泰山科技学院人力资源处会与应聘者直接沟通,对冒充我校名义发布虚假招聘信息或以内荐、保录到我校工作等名义从事非法活动的网站、个人或其他组织,我校将保留追究其法律责任的权利;(四)线上官方招聘信息发布渠道:泰山科技学院官网、泰科人事公众号、高校人才网、智联招聘、BOSS直聘;除此之外,任何网站、社交媒体账号、个人或机构发布的涉及我单位人才引进的信息,均未获得我方授权,其真实性无法保证,请广大应聘者务必保持警惕,仔细甄别,切勿轻信非官方渠道发布的招聘信息,以免遭受欺诈,造成个人权益受损;(五)如若您发现有冒用我校名义散布虚假招聘信息的个人或机构,可与我校人力资源处联系确认相关事实后举报投诉;如若您已经遭遇不实信息的欺骗,建议您保留相关证据,并积极采取法律手段,维护自身合法权益。六、联系方式有意向者请来电咨询或直接按要求发送简历至招聘邮箱;邮箱地址:rlzy@tskjxy.edu.cn联系人:张老师联系地址:山东省泰安市岱岳区山口镇学院西路8号详情请致电人力资源处:0538-6361230(工作日上午8:00—11:50,下午14:00—17:50)

相关资讯
鲁南技师学院2025年公开招聘教师网上报名审核统计 正在报名!潍坊学院 2025年公开招聘工作人员(博士研究生)简章(第二批)
相关课程