在工业自动化领域,西门子触摸屏动画不仅能让设备状态展示更直观,还能提升操作体验。今天就跟着这篇教程,学习风扇旋转和图形移动动画的制作方法,感受工业可视化的魅力!一、课程导入(一)动画效果展示 课程开场展示了风扇旋转和图形移动的动画效果,是不是很酷炫?在实际工业场景中,...
在工业自动化领域,西门子触摸屏动画不仅能让设备状态展示更直观,还能提升操作体验。今天就跟着这篇教程,学习风扇旋转和图形移动动画的制作方法,感受工业可视化的魅力!一、课程导入(一)动画效果展示 课程开场展示了风扇旋转和图形移动的动画效果,是不是很酷炫?在实际工业场景中,这些动画可大有用处。

(二)工业应用价值 比如,风扇旋转动画能实时显示管道风扇的散热状态,图形移动动画则可以清晰呈现物料搬运状态,让工作人员对设备运行情况一目了然。二、图形移动动画(一)变量创建与绑定 制作图形移动动画,首先得创建变量。要创建 X、Y 坐标变量,并将它们与图形进行绑定。就像是给图形装上了 “定位器”,告诉它该往哪儿走。(二)定时器控制 定时器是动画的 “节奏大师”。设置周期≥100ms,通过它改变变量值,图形就能动起来啦!而且,要是想让图形走路径,还能通过变量逻辑实现曲线移动。

(三)不同设备实现方式 Smart Line 图形移动:在 Smart Line 设备上,不仅能通过改变变量值让图形更换位置,还可以进行对角线、水平、垂直、按路径等多种方式的移动设置。

Smart Line V4 路径移动:Smart Line V4 版在路径移动设置上更精细,通过设置路径节点的 X、Y 轴位置,能让图形精准地沿着预设路径移动。

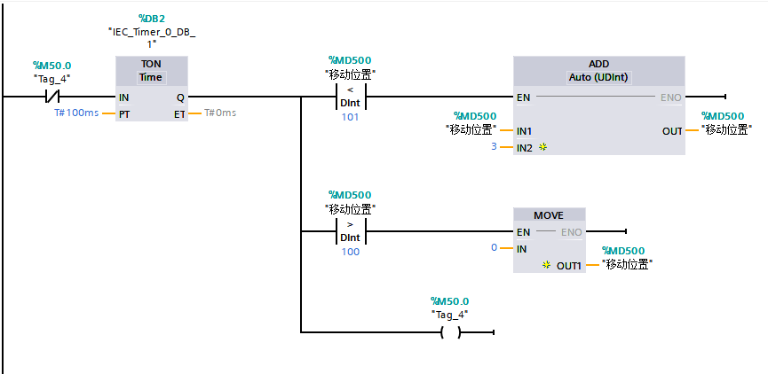
SIMATIC Basic Panel 移动:SIMATIC Basic Panel 则支持 PLC 编程控制图形移动。在 PLC 编写程序后,HMI 端绑定 PLC 变量,就能轻松实现通过 PLC 控制图形移动路径。

三、风扇旋转动画(一)旋转原理剖析 风扇旋转的核心是数值型变量控制角度。西门子触摸屏的坐标系原点在左上角,Y 轴向下。通过变量变化,就能实现风扇的旋转效果。(二)不同设备实现方式 Smart Line 一般版实现:准备多幅不同角度的风扇图片,创建 Int 类型变量控制图片切换,再配合周期≥100ms 的定时器递增变量值,根据变量值切换图片,模拟风扇旋转。

Smart Line V4 版实现:Smart Line V4 版就方便多啦!只需要准备一个图片,创建 Int 类型变量直接控制旋转,定时器递增变量值,风扇就能顺畅旋转。

SIMATIC Basic Panel 实现:SIMATIC Basic Panel 和 Smart Line 一般版版类似,创建 Int 类型变量控制图片切换,再配合周期≥100ms 的定时器递增变量值,根据变量值切换图片,模拟风扇旋转。

(三)风扇旋转对比总结 旋转变量直接控制:这种方式通过变量直接控制图形旋转,效果流畅,但需要设备支持,像本次项目中的 V4 屏幕。变量值从 0 递增到 360,风扇图形就能顺时针旋转一圈。

图片切换方式:通过定时器触发变量递增,切换不同角度的风扇图片模拟旋转。虽然通用性高,大多数触摸屏都能用,但需要准备大量图片,而且动画流畅度会受限制。

掌握这些西门子触摸屏动画制作技巧,无论是工业设备的操作还是维护,都能更加得心应手!要是你在学习过程中有什么问题,或者有自己的制作心得,欢迎在评论区留言分享!希望这篇教程能帮助大家在工业自动化领域更进一步,一起探索更多有趣的知识!记得点赞、分享哦~本期内容是在2月26日晚上7:30配套的直播可以回看获得详细说明
相关程序可关注工控词典公众号,私信回复602即可获得链接
微信号工控词典工控知识新平台求你啦!关注吧!
电工培训,PLC培训,机器人培训