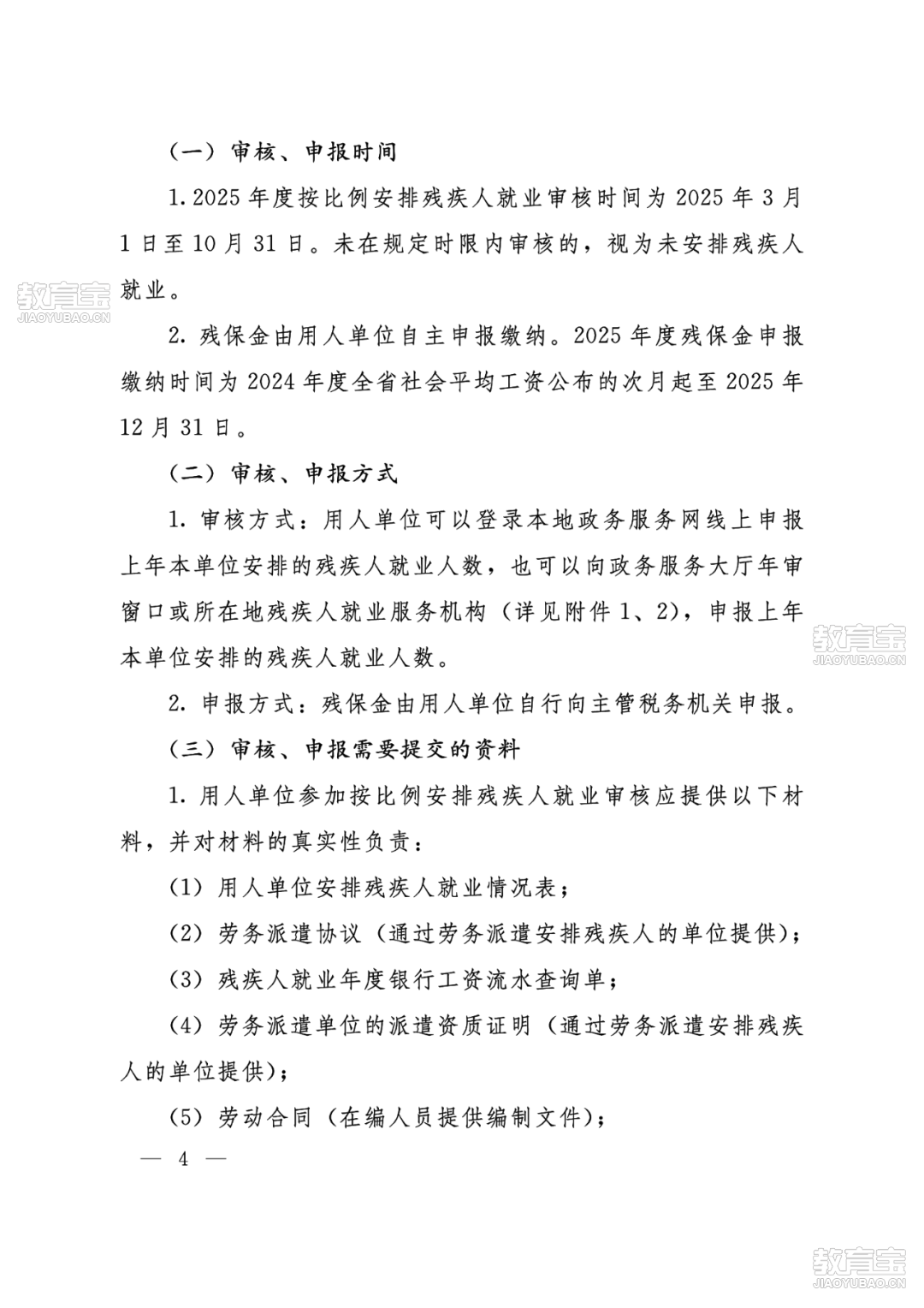
郑州金鹏会计培训

关于2025年河南省残疾人按比例就业情况联网认证(审核)和残疾人就业保障金申报缴纳工作的公告

2025年09月13日 更新

残保金优惠政策:减免政策1:符合条件的予以免征 依据《财政部关于延续实施残疾人就业保障金优惠政策的公告》(财政部公告2023年第8号)第二条规定,自2023年1月1日起至2027年12月31日,在职职工人数在30人(含)以下的企业,继续免征残疾人就业保障金。减免政...

残保金优惠政策:减免政策1:符合条件的予以免征       依据《财政部关于延续实施残疾人就业保障金优惠政策的公告》(财政部公告2023年第8号)第二条规定,自2023年1月1日起至2027年12月31日,在职职工人数在30人(含)以下的企业,继续免征残疾人就业保障金。减免政策2:享受50%减缴优惠      依据《财政部关于延续实施残疾人就业保障金优惠政策的公告》(财政部公告2023年第8号)第一条规定,自2023年1月1日起至2027年12月31日,用人单位安排残疾人就业比例在1%(含)以上的,但未达到所在地省、自治区、直辖市人民政府规定比例的,按规定应缴费额的50%缴纳残疾人就业保障金。减免政策3:享受10%减缴优惠       依据《财政部关于延续实施残疾人就业保障金优惠政策的公告》(财政部公告2023年第8号)第一条规定,自2023年1月1日起至2027年12月31日,用人单位安排残疾人就业比例在1%以下的,按规定应缴费额的90%缴纳残疾人就业保障金。

图片

图片

图片

图片

图片

图片

图片

图片

图片

图片

图片

图片

图片

图片

图片

?内容仅供读者学习、交流之目的版权归原作者所有,由于部分文章无法鉴别有真实法定的原创者,如对版权有异议,请及时在后台与我们联系,我们将第一时间做出处理。本文来源:河南HR

图片

图片

加微信咨询
鲁老师 @金鹏会计
微信号:158******08

专业解答各类课程问题、介绍师资和学校情况

微信咨询
相关资讯
取得一份公司抬头的“买菜小推车”的发票,允许报销入账吗? 新版季度所得税预缴申报表中:税务如何比对工资薪金? 农产品初加工:任何“想当然”的判断都可能带来税务风险 增值税免税优惠梳理 减征2%的增值税不应计入营业外收入
相关课程